Functionality is guaranteed only when using stock kernels supplied with supported distributions. When using non-standard kernels or distributions, behavior may be unpredictable.
Cloning virtual machines
When creating virtual machines using cloning methods, replace the UUID of the volume groups (VG) by executing:
vgchange -u
This command will generate new UUIDs for all VGs on the virtual machine. If necessary, the command can be added to the cloud-init script.
Changing the UUID is only possible if there are no active logical volumes (LV) in the group. They can be deactivated as follows:
lvchange -an <VG_or_LV_NAME>
Where <VG_or_LV_NAME> is the name of the VG to deactivate all volumes in the group, or the name of the LV to deactivate a specific volume.
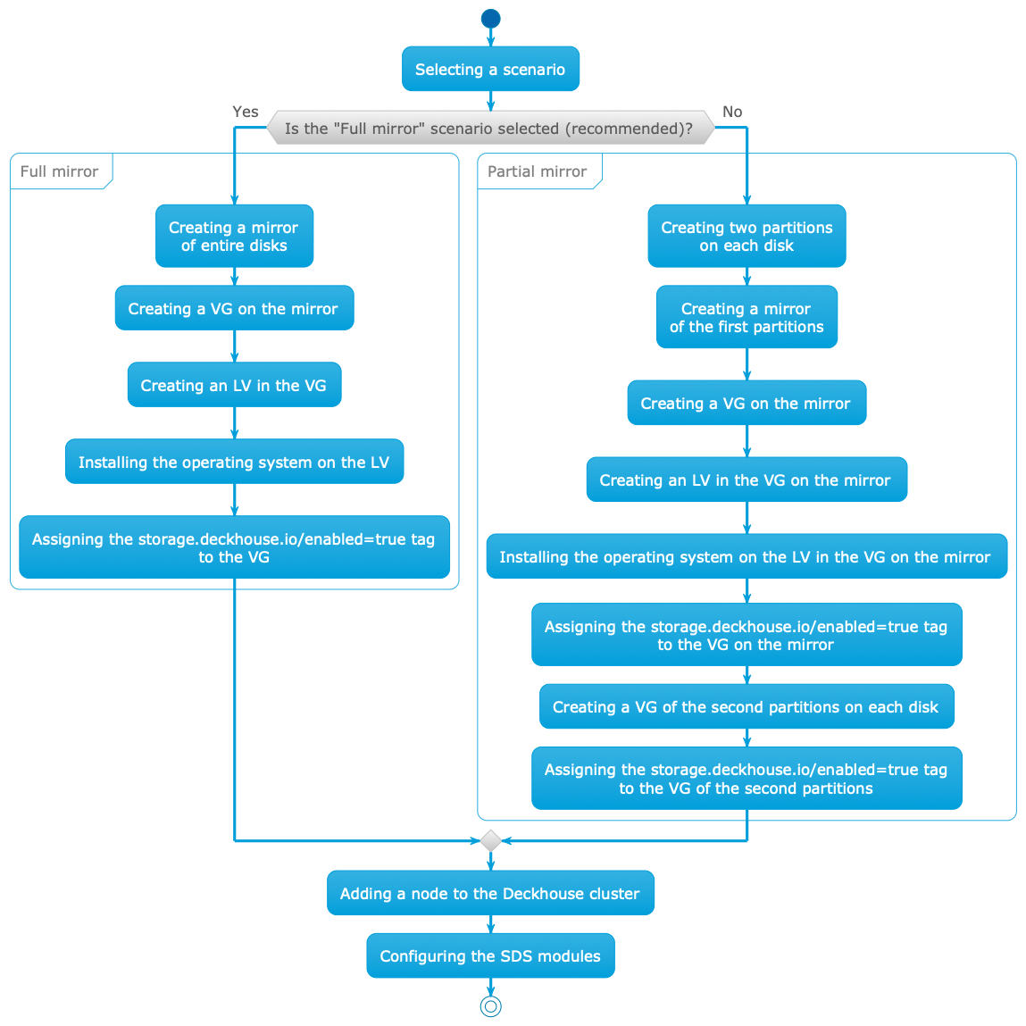
Methods and scenarios for configuring the disk subsystem of nodes
The disk subsystem of each node can be organized in two ways, depending on whether the disks installed in the server are identical.
- Storage with identical disks: All disks in the node are of the same type and size.
- Combined storage: The node has disks of different types (for example, SSD + HDD).
For each method of configuring the disk subsystem on nodes, there are two configuration scenarios:
- Full mirror: Recommended, reliable, and the simplest.
- Partial mirror: More flexible but requires caution.
The features, advantages, and disadvantages of the scenarios are presented in the table:
| Configuration scenario | Implementation features | Advantages | Disadvantages |
|---|---|---|---|
| Full mirror |
|
|
|
| Partial mirror |
|
|
|
The differences in the configuration order of the disk subsystem depending on the chosen configuration scenario are illustrated in the diagram:

Storage with identical disks
Full mirror
We recommend using this configuration scenario as it is sufficiently reliable and easy to set up.
To configure a node according to this scenario, follow these steps:
- Create a mirror from all disks (hardware or software). This mirror will be used simultaneously for the root system and for data.
- Install the operating system:
- Create a VG named
mainon the mirror. - Create an LV named
rootin the VGmain. - Install the operating system on the LV
root.
- Create a VG named
-
Set the tag
storage.deckhouse.io/enabled=truefor the VGmainusing the following command:vgchange main --addtag storage.deckhouse.io/enabled=true -
Add the prepared node to the DVP cluster.
If the node matches the
nodeSelectorspecified inspec.nodeSelectorof thesds-replicated-volumeorsds-local-volumemodules, thesds-node-configuratoragent will detect the VGmainand create a LVMVolumeGroup resource. This can be used in thesds-local-volumeandsds-replicated-volumemodules.
Example of configuring SDS modules (identical disks, “Full mirror”)
In this scenario, three nodes of the DVP cluster are configured in “Full mirror” mode.
After automatic discovery, three CRD resources of type LVMVolumeGroup with automatically generated names will appear in the cluster.
To list the LVMVolumeGroup resources, execute the following command:
d8 k get lvmvolumegroups.storage.deckhouse.io
The result will be the following list:
NAME THINPOOLS CONFIGURATION APPLIED PHASE NODE SIZE ALLOCATED SIZE VG AGE
vg-08d3730c-9201-428d-966c-45795cba55a6 0/0 True Ready worker-2 25596Mi 0 main 61s
vg-b59ff9e1-6ef2-4761-b5d2-6172926d4f4d 0/0 True Ready worker-0 25596Mi 0 main 4m17s
vg-c7863e12-c143-42bb-8e33-d578ce50d6c7 0/0 True Ready worker-1 25596Mi 0 main 108s
Configuring the sds-local-volume module (identical disks, “Full mirror”)
To configure sds-local-volume in “Full Mirror” mode, create a LocalStorageClass resource and specify all discovered LVMVolumeGroup resources in it. This ensures that the VG with the label main is available on each node in the module:
d8 k apply -f -<<EOF
apiVersion: storage.deckhouse.io/v1alpha1
kind: LocalStorageClass
metadata:
name: local-sc
spec:
lvm:
lvmVolumeGroups:
- name: vg-08d3730c-9201-428d-966c-45795cba55a6
- name: vg-b59ff9e1-6ef2-4761-b5d2-6172926d4f4d
- name: vg-c7863e12-c143-42bb-8e33-d578ce50d6c7
type: Thick
reclaimPolicy: Delete
volumeBindingMode: WaitForFirstConsumer
EOF
Configuring the sds-replicated-volume module (identical disks, “Full mirror”)
To configure the sds-replicated-volume module according to the “Full mirror” scenario, follow these steps:
-
Create a ReplicatedStoragePool resource and add all LVMVolumeGroup resources to it, so that the VG
mainis used on all nodes in thesds-replicated-volumemodule:d8 k apply -f -<<EOF apiVersion: storage.deckhouse.io/v1alpha1 kind: ReplicatedStoragePool metadata: name: data spec: type: LVM lvmVolumeGroups: - name: vg-08d3730c-9201-428d-966c-45795cba55a6 - name: vg-b59ff9e1-6ef2-4761-b5d2-6172926d4f4d - name: vg-c7863e12-c143-42bb-8e33-d578ce50d6c7 EOF -
Create a ReplicatedStorageClass resource and specify the name of the previously created ReplicatedStoragePool resource in the
storagePoolfield:d8 k apply -f -<<EOF --- apiVersion: storage.deckhouse.io/v1alpha1 kind: ReplicatedStorageClass metadata: name: replicated-sc-r1 spec: storagePool: data replication: None reclaimPolicy: Delete topology: Ignored # If this topology is specified, there should be no zones in the cluster (nodes with labels topology.kubernetes.io/zone). --- apiVersion: storage.deckhouse.io/v1alpha1 kind: ReplicatedStorageClass metadata: name: replicated-sc-r2 spec: storagePool: data replication: Availability reclaimPolicy: Delete topology: Ignored --- apiVersion: storage.deckhouse.io/v1alpha1 kind: ReplicatedStorageClass metadata: name: replicated-sc-r3 spec: storagePool: data replication: ConsistencyAndAvailability reclaimPolicy: Delete topology: Ignored EOF
Partial mirror
- Do not use partitions with the same
PARTUUID. - Changing the
PARTUUIDof a partition on which a VG is already created is not supported. - It is recommended to use GPT for the partition table — in MBR,
PARTUUIDis pseudo-random and contains the partition number, and there is no support forPARTLABEL, which may be useful for identifying partitions in DVP.
In this scenario, two partitions are used on each disk:
- A partition for the root system and storage of SDS data that is not replicated.
- A partition for SDS data that is replicated.
The first partition of each disk is used to create a mirror, and the second is used to create a separate VG without mirroring. This allows for the most efficient use of disk space.
To configure a node according to the “Partial mirror” scenario, follow these steps:
- During the operating system installation:
- Create two partitions on each disk.
- Assemble a mirror from the first partitions on each disk.
- Create a VG named
main-safeon the mirror. - Create an LV named
rootin the VGmain-safe. - Install the operating system on the LV
root.
-
Set the tag
storage.deckhouse.io/enabled=truefor the VGmain-safeusing the following command:vgchange main-safe --addtag storage.deckhouse.io/enabled=true - Create a VG named
main-unsafefrom the second partitions of each disk. -
Set the tag
storage.deckhouse.io/enabled=truefor the VGmain-unsafeusing the following command:vgchange main-unsafe --addtag storage.deckhouse.io/enabled=true -
Add the prepared node to the DVP cluster.
If the node matches the
nodeSelectorspecified inspec.nodeSelectorof thesds-replicated-volumeorsds-local-volumemodules, thesds-node-configuratoragent will run on this node, detect the VGsmain-safeandmain-unsafe, and add the corresponding LVMVolumeGroup resources to the DVP cluster. These LVMVolumeGroup resources can then be used to create volumes in thesds-replicated-volumeorsds-local-volumemodules.
Example of configuring SDS modules (identical disks, “Partial mirror”)
In this example, it is assumed that you have configured three nodes according to the “Partial mirror” scenario. In the DVP cluster, six LVMVolumeGroup resources with randomly generated names will appear. In the future, it will be possible to specify a name for the LVMVolumeGroup resources created during the automatic VG discovery process using the LVM tag with the desired resource name.
To list the LVMVolumeGroup resources, execute the following command:
d8 k get lvmvolumegroups.storage.deckhouse.io
The result will be the following list:
NAME THINPOOLS CONFIGURATION APPLIED PHASE NODE SIZE ALLOCATED SIZE VG AGE
vg-08d3730c-9201-428d-966c-45795cba55a6 0/0 True Ready worker-2 25596Mi 0 main-safe 61s
vg-b59ff9e1-6ef2-4761-b5d2-6172926d4f4d 0/0 True Ready worker-0 25596Mi 0 main-safe 4m17s
vg-c7863e12-c143-42bb-8e33-d578ce50d6c7 0/0 True Ready worker-1 25596Mi 0 main-safe 108s
vg-deccf08a-44d4-45f2-aea9-6232c0eeef91 0/0 True Ready worker-2 25596Mi 0 main-unsafe 61s
vg-e0f00cab-03b3-49cf-a2f6-595628a2593c 0/0 True Ready worker-0 25596Mi 0 main-unsafe 4m17s
vg-fe679d22-2bc7-409c-85a9-9f0ee29a6ca2 0/0 True Ready worker-1 25596Mi 0 main-unsafe 108s
Configuring the sds-local-volume module (identical disks, “Partial mirror”)
To configure the sds-local-volume module according to the “Partial mirror” scenario, create a LocalStorageClass resource and add the LVMVolumeGroup resources to it so that only the VG main-safe is used on all nodes in the sds-local-volume module:
d8 k apply -f -<<EOF
apiVersion: storage.deckhouse.io/v1alpha1
kind: LocalStorageClass
metadata:
name: local-sc
spec:
lvm:
lvmVolumeGroups:
- name: vg-08d3730c-9201-428d-966c-45795cba55a6
- name: vg-b59ff9e1-6ef2-4761-b5d2-6172926d4f4d
- name: vg-c7863e12-c143-42bb-8e33-d578ce50d6c7
type: Thick
reclaimPolicy: Delete
volumeBindingMode: WaitForFirstConsumer
EOF
Configuring the sds-replicated-volume module (identical disks, “Partial mirror”)
To configure the sds-replicated-volume module according to the “Partial mirror” scenario, follow these steps:
-
Create a ReplicatedStoragePool resource named
data-safeand add the LVMVolumeGroup resources to it so that only the VGmain-safeis used on all nodes in thesds-replicated-volumemodule for ReplicatedStorageClass with the parameterreplication: None:d8 k apply -f -<<EOF apiVersion: storage.deckhouse.io/v1alpha1 kind: ReplicatedStoragePool metadata: name: data-safe spec: type: LVM lvmVolumeGroups: - name: vg-08d3730c-9201-428d-966c-45795cba55a6 - name: vg-b59ff9e1-6ef2-4761-b5d2-6172926d4f4d - name: vg-c7863e12-c143-42bb-8e33-d578ce50d6c7 EOF -
Create a ReplicatedStoragePool resource named
data-unsafeand add the LVMVolumeGroup resources to it so that only the VGmain-unsafeis used on all nodes in thesds-replicated-volumemodule for ReplicatedStorageClass with the parameterreplication: Availabilityorreplication: ConsistencyAndAvailability:d8 k apply -f -<<EOF apiVersion: storage.deckhouse.io/v1alpha1 kind: ReplicatedStoragePool metadata: name: data-unsafe spec: type: LVM lvmVolumeGroups: - name: vg-deccf08a-44d4-45f2-aea9-6232c0eeef91 - name: vg-e0f00cab-03b3-49cf-a2f6-595628a2593c - name: vg-fe679d22-2bc7-409c-85a9-9f0ee29a6ca2 EOF -
Create a ReplicatedStorageClass resource and specify the name of the previously created ReplicatedStoragePool resources in the
storagePoolfield so that the VGsmain-safeandmain-unsafeare used on all nodes:d8 k apply -f -<<EOF --- apiVersion: storage.deckhouse.io/v1alpha1 kind: ReplicatedStorageClass metadata: name: replicated-sc-r1 spec: storagePool: data-safe # Note that due to replication: None, this resource uses data-safe; therefore, data replication for persistent volumes (PV) created with this StorageClass will not be performed. replication: None reclaimPolicy: Delete topology: Ignored # If this topology is specified, there should be no zones in the cluster (nodes with labels topology.kubernetes.io/zone). --- apiVersion: storage.deckhouse.io/v1alpha1 kind: ReplicatedStorageClass metadata: name: replicated-sc-r2 spec: storagePool: data-unsafe # Note that due to replication: Availability, this resource uses data-unsafe; therefore, data replication for PVs created with this StorageClass will be performed. replication: Availability reclaimPolicy: Delete topology: Ignored --- apiVersion: storage.deckhouse.io/v1alpha1 kind: ReplicatedStorageClass metadata: name: replicated-sc-r3 spec: storagePool: data-unsafe # Note that due to replication: ConsistencyAndAvailability, this resource uses data-unsafe; therefore, data replication for PVs created with this StorageClass will be performed. replication: ConsistencyAndAvailability reclaimPolicy: Delete topology: Ignored EOF
Combined storage
Combined storage involves the simultaneous use of disks of different types on a node.
When combining disks of different types to create storage, we recommend creating a mirror from disks of one type and installing the operating system on it according to the “Full mirror” scenario, but not using it for SDS.
For SDS, use disks of other types (hereinafter referred to as additional disks) that differ from those used for the mirror under the operating system.
Recommendations for using additional disks depending on their type:
| Disk type | Recommended use cases |
|---|---|
| NVMe SSD | Creating volumes that require high performance |
| SATA SSD | Creating volumes that do not require high performance |
| HDD | Creating volumes that do not require high performance |
Additional disks can be configured according to either the “Full mirror” or “Partial mirror” scenarios.
Below, the process of configuring additional disks will be considered using the following types as examples:
- NVMe SSD
- SATA SSD
- HDD
Configuring additional disks (Full mirror)
The following describes the procedure for configuring additional disks for the case of initial deployment and configuration of the cluster when connecting to nodes via SSH. If you already have a running cluster and are adding additional disks to its nodes, it is recommended to create and configure VGs using the LVMVolumeGroup resource instead of executing the commands below on the node.
To configure additional disks on a node according to the “Full mirror” scenario, follow these steps:
- Assemble a mirror from all additional disks of a certain type entirely (hardware or software).
- Create a VG named
<vg-name>on the mirror. -
Set the tag
storage.deckhouse.io/enabled=truefor the VG<vg-name>using the following command:vgchange <vg-name> --addtag storage.deckhouse.io/enabled=true
In the example above, replace <vg-name> with an informative name depending on the type of additional disks.
Examples of VG names for additional disks of different types:
ssd-nvme: For NVMe SSD disks.ssd-sata: For SATA SSD disks.hdd: For HDD disks.
Example of configuring SDS modules (combined storage, “Full mirror”)
In this example, it is assumed that you have configured three nodes according to the “Full Mirror” scenario. In the DVP cluster, three LVMVolumeGroup resources with randomly generated names will appear. In the future, it will be possible to specify a name for the LVMVolumeGroup resources created during the automatic VG discovery process using the LVM tag with the desired resource name.
To list the LVMVolumeGroup resources, execute the following command:
d8 k get lvmvolumegroups.storage.deckhouse.io
The result will be a list like this:
NAME THINPOOLS CONFIGURATION APPLIED PHASE NODE SIZE ALLOCATED SIZE VG AGE
vg-08d3730c-9201-428d-966c-45795cba55a6 0/0 True Ready worker-2 25596Mi 0 <vg-name> 61s
vg-b59ff9e1-6ef2-4761-b5d2-6172926d4f4d 0/0 True Ready worker-0 25596Mi 0 <vg-name> 4m17s
vg-c7863e12-c143-42bb-8e33-d578ce50d6c7 0/0 True Ready worker-1 25596Mi 0 <vg-name> 108s
Where <vg-name> is the name assigned to the VG on the mirror in the previous step.
Configuring the sds-local-volume module (combined storage, “Full mirror”)
To configure the sds-local-volume module according to the “Full Mirror” scenario, create a LocalStorageClass resource and add all LVMVolumeGroup resources to it so that the VG <vg-name> is used on all nodes in the sds-local-volume module:
d8 k apply -f -<<EOF
apiVersion: storage.deckhouse.io/v1alpha1
kind: LocalStorageClass
metadata:
name: <local-storage-class-name>
spec:
lvm:
lvmVolumeGroups:
- name: vg-08d3730c-9201-428d-966c-45795cba55a6
- name: vg-b59ff9e1-6ef2-4761-b5d2-6172926d4f4d
- name: vg-c7863e12-c143-42bb-8e33-d578ce50d6c7
type: Thick
reclaimPolicy: Delete
volumeBindingMode: WaitForFirstConsumer
EOF
In the example above, replace <local-storage-class-name> with an informative name depending on the type of additional disks.
Examples of informative names for the LocalStorageClass resource for additional disks of different types:
local-sc-ssd-nvme: For NVMe SSD disks.local-sc-ssd-sata: For SATA SSD disks.local-sc-hdd: For HDD disks.
Configuring the sds-replicated-volume module (combined storage, “Full mirror”)
To configure the sds-replicated-volume module according to the “Full Mirror” scenario, follow these steps:
-
Create a ReplicatedStoragePool resource and add all LVMVolumeGroup resources to it so that the VG
<vg-name>is used on all nodes in thesds-replicated-volumemodule:d8 k apply -f -<<EOF apiVersion: storage.deckhouse.io/v1alpha1 kind: ReplicatedStoragePool metadata: name: <replicated-storage-pool-name> spec: type: LVM lvmVolumeGroups: - name: vg-08d3730c-9201-428d-966c-45795cba55a6 - name: vg-b59ff9e1-6ef2-4761-b5d2-6172926d4f4d - name: vg-c7863e12-c143-42bb-8e33-d578ce50d6c7 EOFIn the example above, replace
<replicated-storage-pool-name>with an informative name depending on the type of additional disks.Examples of informative names for the ReplicatedStoragePool resource for additional disks of different types:
data-ssd-nvme: For NVMe SSD disks.data-ssd-sata: For SATA SSD disks.data-hdd: For HDD disks.
-
Create a ReplicatedStorageClass resource and specify the name of the previously created ReplicatedStoragePool resource in the
storagePoolfield:d8 k apply -f -<<EOF --- apiVersion: storage.deckhouse.io/v1alpha1 kind: ReplicatedStorageClass metadata: name: replicated-sc-ssd-nvme-r1 spec: storagePool: <replicated-storage-pool-name> replication: None reclaimPolicy: Delete topology: Ignored # If this topology is specified, there should be no zones in the cluster (nodes with labels topology.kubernetes.io/zone). --- apiVersion: storage.deckhouse.io/v1alpha1 kind: ReplicatedStorageClass metadata: name: replicated-sc-ssd-nvme-r2 spec: storagePool: <replicated-storage-pool-name> replication: Availability reclaimPolicy: Delete topology: Ignored --- apiVersion: storage.deckhouse.io/v1alpha1 kind: ReplicatedStorageClass metadata: name: replicated-sc-ssd-nvme-r3 spec: storagePool: <replicated-storage-pool-name> replication: ConsistencyAndAvailability reclaimPolicy: Delete topology: Ignored EOF
Configuring additional disks (Partial mirror)
- Do not use partitions with the same
PARTUUID. - Changing the
PARTUUIDof a partition on which a VG is already created is not supported. - It is recommended to use GPT for the partition table — in MBR,
PARTUUIDis pseudo-random and contains the partition number, and there is no support forPARTLABEL, which may be useful for identifying partitions in DVP.
The following describes the procedure for configuring additional disks for the case of initial deployment and configuration of the cluster when connecting to nodes via SSH. If you already have a running cluster and are adding additional disks to its nodes, it is recommended to create and configure VGs using the LVMVolumeGroup resource instead of executing the commands below on the node.
In this scenario, two partitions are used on each disk: one for storing SDS data that is not replicated and another for SDS data that is replicated. The first partition of each disk is used to create a mirror, and the second is used to create a separate VG without mirroring. This allows for the most efficient use of disk space.
To configure a node with additional disks according to the “Partial mirror” scenario, follow these steps:
- Create two partitions on each additional disk.
- Assemble a mirror from the first partitions on each disk.
- Create a VG named
<vg-name>-safeon the mirror. - Create a VG named
<vg-name>-unsafefrom the second partitions of each disk. -
Set the tag
storage.deckhouse.io/enabled=truefor the VGs<vg-name>-safeand<vg-name>-unsafeusing the following commands:vgchange <vg-name>-safe --addtag storage.deckhouse.io/enabled=true vgchange <vg-name>-unsafe --addtag storage.deckhouse.io/enabled=trueIn the example above, replace
<vg-name>with an informative prefix depending on the type of additional disks.Examples of informative prefixes
<vg-name>for additional disks of different types:ssd-nvme: For NVMe SSD disks.ssd-sata: For SATA SSD disks.hdd: For HDD disks.
Example of configuring SDS modules (Combined storage, “Partial mirror”)
In this example, it is assumed that you have configured three nodes according to the “Partial Mirror” scenario. In the DVP cluster, six LVMVolumeGroup resources with randomly generated names will appear. In the future, it will be possible to specify a name for the LVMVolumeGroup resources created during the automatic VG discovery process using the LVM tag with the desired resource name.
To list the LVMVolumeGroup resources, execute the following command:
d8 k get lvmvolumegroups.storage.deckhouse.io
The result will be a list like this:
NAME THINPOOLS CONFIGURATION APPLIED PHASE NODE SIZE ALLOCATED SIZE VG AGE
vg-08d3730c-9201-428d-966c-45795cba55a6 0/0 True Ready worker-2 25596Mi 0 <vg-name>-safe 61s
vg-b59ff9e1-6ef2-4761-b5d2-6172926d4f4d 0/0 True Ready worker-0 25596Mi 0 <vg-name>-safe 4m17s
vg-c7863e12-c143-42bb-8e33-d578ce50d6c7 0/0 True Ready worker-1 25596Mi 0 <vg-name>-safe 108s
vg-deccf08a-44d4-45f2-aea9-6232c0eeef91 0/0 True Ready worker-2 25596Mi 0 <vg-name>-unsafe 61s
vg-e0f00cab-03b3-49cf-a2f6-595628a2593c 0/0 True Ready worker-0 25596Mi 0 <vg-name>-unsafe 4m17s
vg-fe679d22-2bc7-409c-85a9-9f0ee29a6ca2 0/0 True Ready worker-1 25596Mi 0 <vg-name>-unsafe 108s
Where <vg-name> is the prefix of the name assigned to the VGs created in the previous step.
Configuring the sds-local-volume module (combined storage, “Partial mirror”)
To configure the sds-local-volume module according to the “Partial Mirror” scenario, create a LocalStorageClass resource and add the LVMVolumeGroup resources to it so that only the VG <vg-name>-safe is used on all nodes in the sds-local-volume module:
d8 k apply -f -<<EOF
apiVersion: storage.deckhouse.io/v1alpha1
kind: LocalStorageClass
metadata:
name: <local-storage-class-name>
spec:
lvm:
lvmVolumeGroups:
- name: vg-08d3730c-9201-428d-966c-45795cba55a6
- name: vg-b59ff9e1-6ef2-4761-b5d2-6172926d4f4d
- name: vg-c7863e12-c143-42bb-8e33-d578ce50d6c7
type: Thick
reclaimPolicy: Delete
volumeBindingMode: WaitForFirstConsumer
EOF
In the example above, replace <local-storage-class-name> with an informative name depending on the type of additional disks.
Examples of informative names for the LocalStorageClass resource for additional disks of different types:
local-sc-ssd-nvme: For NVMe SSD disks.local-sc-ssd-sata: For SATA SSD disks.local-sc-hdd: For HDD disks.
Configuring the sds-replicated-volume module (combined storage, “Partial mirror”)
To configure the sds-replicated-volume module according to the “Partial mirror” scenario, follow these steps:
-
Create a ReplicatedStoragePool resource named
data-<vg-name>-safeand add the LVMVolumeGroup resources to it so that only the VG<vg-name>-safeis used on all nodes in thesds-replicated-volumemodule for ReplicatedStorageClass with the parameterreplication: None:d8 k apply -f -<<EOF apiVersion: storage.deckhouse.io/v1alpha1 kind: ReplicatedStoragePool metadata: name: data-<vg-name>-safe spec: type: LVM lvmVolumeGroups: - name: vg-08d3730c-9201-428d-966c-45795cba55a6 - name: vg-b59ff9e1-6ef2-4761-b5d2-6172926d4f4d - name: vg-c7863e12-c143-42bb-8e33-d578ce50d6c7 EOFIn the example above, replace
data-<vg-name>-safewith an informative name depending on the type of additional disks.Examples of informative names for the ReplicatedStoragePool resource for additional disks of different types:
data-ssd-nvme-safe: For NVMe SSD disks.data-ssd-sata-safe: For SATA SSD disks.data-hdd-safe: For HDD disks.
-
Create a ReplicatedStoragePool resource named
data-<vg-name>-unsafeand add the LVMVolumeGroup resources to it so that only the VG<vg-name>-unsafeis used on all nodes in thesds-replicated-volumemodule for ReplicatedStorageClass with the parameterreplication: Availabilityorreplication: ConsistencyAndAvailability:d8 k apply -f -<<EOF apiVersion: storage.deckhouse.io/v1alpha1 kind: ReplicatedStoragePool metadata: name: data-<vg-name>-unsafe spec: type: LVM lvmVolumeGroups: - name: vg-deccf08a-44d4-45f2-aea9-6232c0eeef91 - name: vg-e0f00cab-03b3-49cf-a2f6-595628a2593c - name: vg-fe679d22-2bc7-409c-85a9-9f0ee29a6ca2 EOFIn the example above, replace
data-<vg-name>-unsafewith an informative name depending on the type of additional disks.Examples of informative names for the ReplicatedStoragePool resource for additional disks of different types:
data-ssd-nvme-unsafe: For NVMe SSD disks.data-ssd-sata-unsafe: For SATA SSD disks.data-hdd-unsafe: For HDD disks.
-
Create a ReplicatedStorageClass resource and specify the name of the previously created ReplicatedStoragePool resources in the
storagePoolfield so that the VGs<vg-name>-safeand<vg-name>-unsafeare used on all nodes:d8 k apply -f -<<EOF --- apiVersion: storage.deckhouse.io/v1alpha1 kind: ReplicatedStorageClass metadata: name: replicated-sc-ssd-nvme-r1 spec: storagePool: data-<vg-name>-safe # Note that due to replication: None, this resource uses data-<vg-name>-safe; therefore, data replication for PVs created with this StorageClass will not be performed. replication: None reclaimPolicy: Delete topology: Ignored # If this topology is specified, there should be no zones in the cluster (nodes with labels topology.kubernetes.io/zone). --- apiVersion: storage.deckhouse.io/v1alpha1 kind: ReplicatedStorageClass metadata: name: replicated-sc-ssd-nvme-r2 spec: storagePool: data-<vg-name>-unsafe # Note that due to replication: Availability, this resource uses data-<vg-name>-unsafe; therefore, data replication for PVs created with this StorageClass will be performed. replication: Availability reclaimPolicy: Delete topology: Ignored --- apiVersion: storage.deckhouse.io/v1alpha1 kind: ReplicatedStorageClass metadata: name: replicated-sc-ssd-nvme-r3 spec: storagePool: data-<vg-name>-unsafe # Note that due to replication: ConsistencyAndAvailability, this resource uses data-<vg-name>-unsafe; therefore, data replication for PVs created with this StorageClass will be performed. replication: ConsistencyAndAvailability reclaimPolicy: Delete topology: Ignored EOFIn the example above, replace
data-<vg-name>-unsafewith an informative name depending on the type of additional disks.Examples of informative names for the ReplicatedStoragePool resource for additional disks of different types:
data-ssd-nvme-unsafe: For NVMe SSD disks.data-ssd-sata-unsafe: For SATA SSD disks.data-hdd-unsafe: For HDD disks.
In a similar way, replace
data-<vg-name>-safe.Examples of informative names for the ReplicatedStoragePool resource for additional disks of different types:
data-ssd-nvme-safe: For NVMe SSD disks.data-ssd-sata-safe: For SATA SSD disks.data-hdd-safe: For HDD disks.