The terraform-manager module provides tools for managing the Terraform state in a DKP cluster.
For more details about the module configuration, refer to the corresponding documentation section.
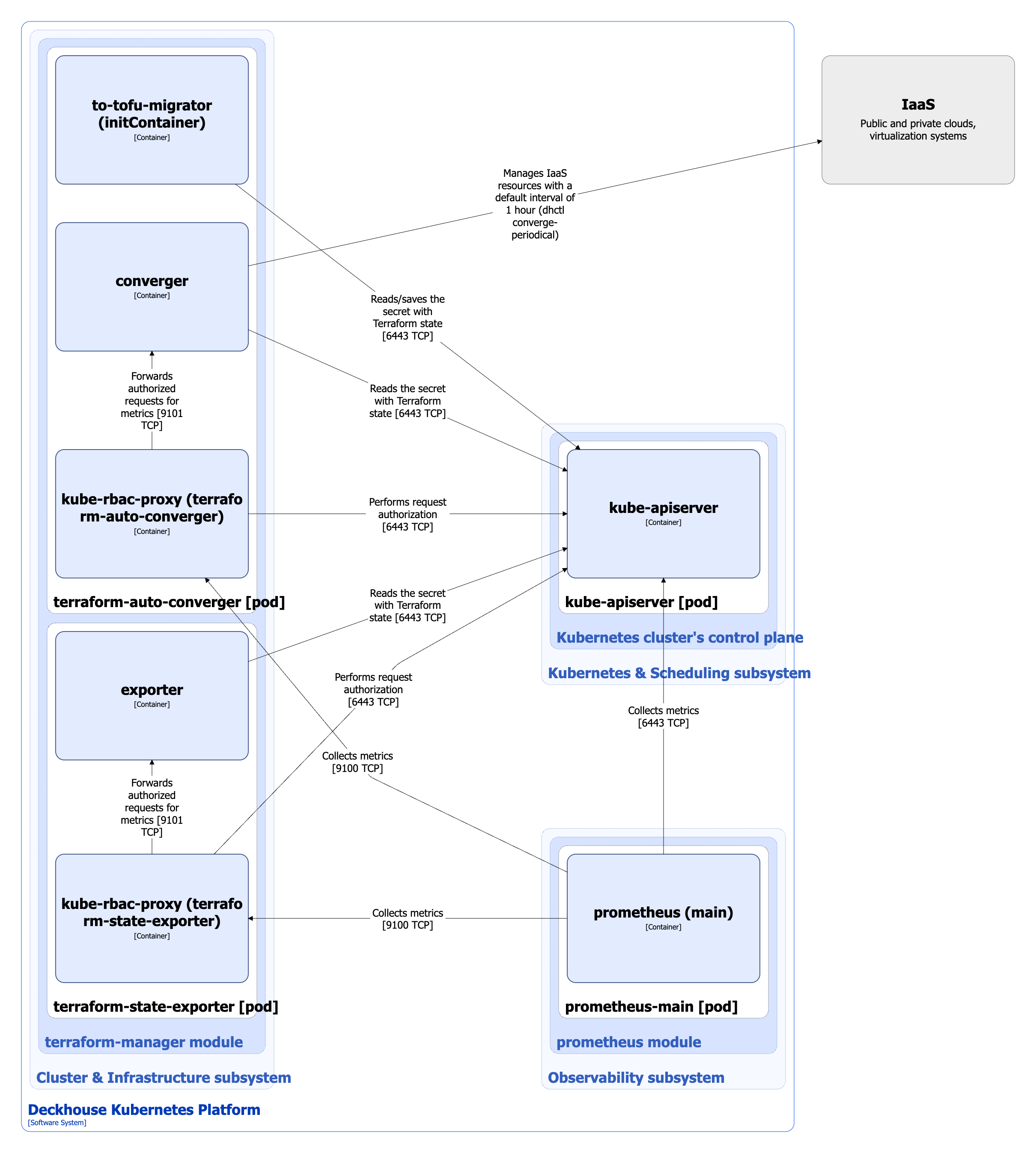
Module architecture
The following simplifications are made in the diagram:
- The diagram shows containers in different pods interacting directly with each other. In reality, they communicate via the corresponding Kubernetes Services (internal load balancers). Service names are omitted if they are obvious from the diagram context. Otherwise, the Service name is shown above the arrow.
- Pods may run multiple replicas. However, each pod is shown as a single replica in the diagram.
The Level 2 C4 architecture of the terraform-manager module and its interactions with other components of Deckhouse Kubernetes Platform (DKP) are shown in the following diagram:

Module components
The module consists of the following components:
-
Terraform-auto-converger: Periodically (once per hour by default) checks the Terraform state and applies non-destructive changes to infrastructure resources.
The component operates only on the base infrastructure of the cluster. Cluster nodes are not automatically reconciled to the desired state. The check interval is configured using the
autoConvergerPeriodparameter.It consists of the following containers:
- to-tofu-migrator: Init container used to migrate the Terraform state to OpenTofu. It runs the
dhctlutility with theconverge-migrationcommand. - converger: Main container running the
dhctlutility with theconverge-periodicalcommand. - kube-rbac-proxy: Sidecar container providing an RBAC-based authorization proxy for secure access to the metrics of the converger container. This component is an open-source project.
- to-tofu-migrator: Init container used to migrate the Terraform state to OpenTofu. It runs the
-
Terraform-state-exporter: Checks the Terraform state and exports related metrics.
It consists of the following containers:
- exporter: Main container running the
dhctlutility with theterraform converge-exportercommand. - kube-rbac-proxy: Sidecar container providing an RBAC-based authorization proxy for secure access to the metrics of the exporter container.
- exporter: Main container running the
Module interactions
The module interacts with the following components:
-
Kube-apiserver:
- Reading and writing the Secret containing the Terraform state.
- Authorization of metric requests.
-
Cloud infrastructure (or virtualization platform): Manages base infrastructure resources and reconciles them to the desired state.
The following external components interact with the module:
- prometheus-main: Collects metrics from terraform-auto-converger and terraform-state-exporter.