The cloud-provider-dvp module is responsible for interacting with the Deckhouse Virtualization Platform (DVP) cloud resources. It allows the node-manager module to use DVP resources for provisioning nodes for the specified node group.
For more details about the module configuration, refer to the corresponding documentation section.
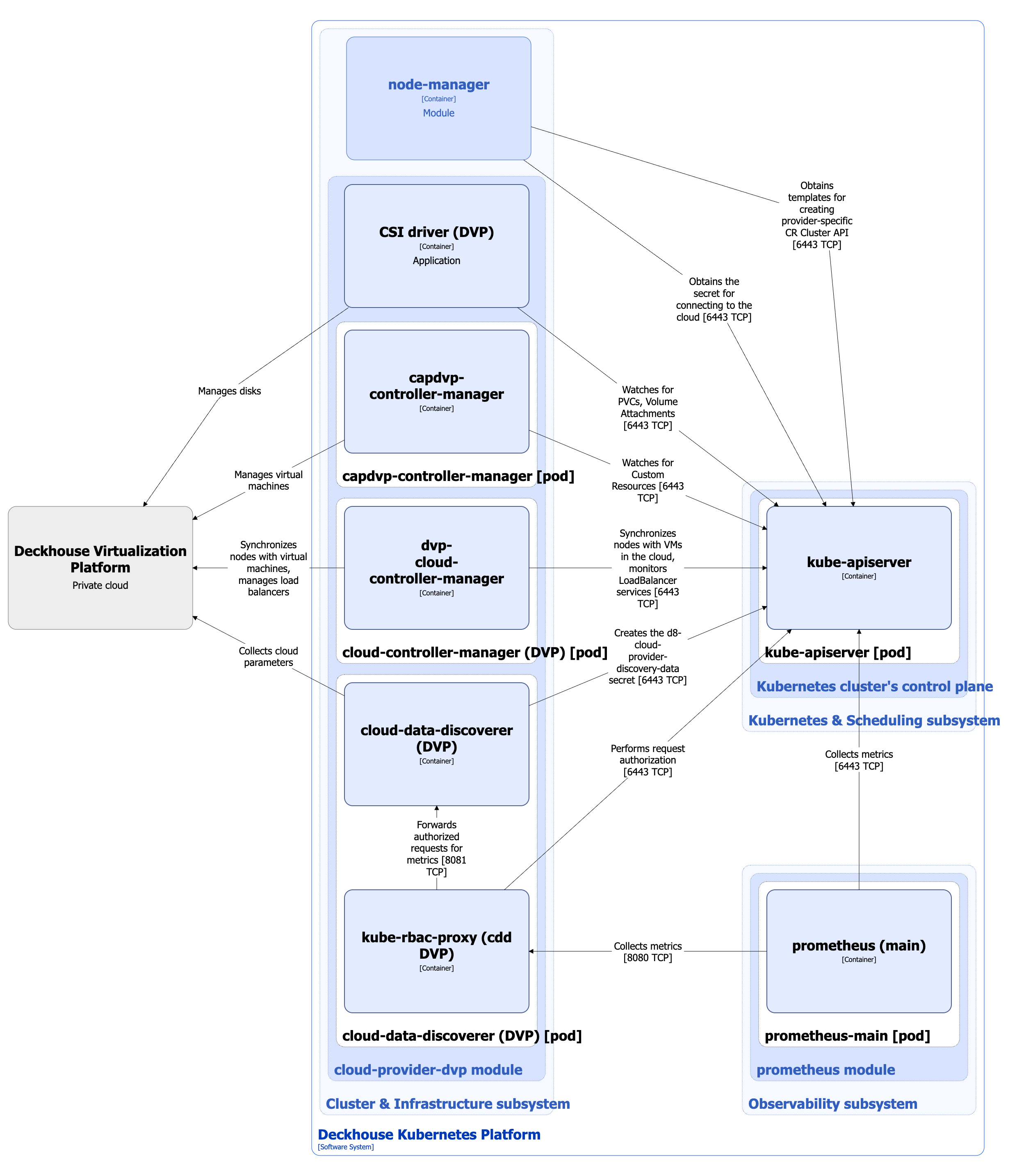
Module architecture
The following simplifications are made in the diagram:
- The diagram shows containers in different pods interacting directly with each other. In reality, they communicate via the corresponding Kubernetes Services (internal load balancers). Service names are omitted if they are obvious from the diagram context. Otherwise, the Service name is shown above the arrow.
- Pods may run multiple replicas. However, each pod is shown as a single replica in the diagram.
The Level 2 C4 architecture of the cloud-provider-dvp module and its interactions with other components of Deckhouse Kubernetes Platform (DKP) are shown in the following diagram:

Module components
The module consists of the following components:
-
Capdvp-controller-manager: Kubernetes Cluster API Provider for DVP. Cluster API is an extension for Kubernetes that allows you to manage Kubernetes clusters as custom resources inside another Kubernetes cluster. Cluster API Provider allows clusters running the Cluster API to order virtual machines in the cloud provider’s infrastructure, DVP in this case. Capdvp-controller-manager works with the following custom resources:
- DeckhouseCluster: Description of a DVP-based cluster.
- DeckhouseMachineTemplate: Template describing the characteristics of the machines created in the cloud.
- DeckhouseMachine: Description of the characteristics of a machine created based on DeckhouseMachineTemplate.
It consists of a single container:
- capdvp-controller-manager.
-
Cloud-controller-manager: It is an implementation of Cloud controller manager for DVP. It provides interaction with the DVP cloud and performs the following functions:
-
Implements a 1:1 relationship between a Node resource in Kubernetes and a VM in a cloud provider. To do this:
- It fills the
spec.providerIdandNodeInfofields of the Node resource. - It checks for a VM in the cloud and deletes the Node resource in the cluster if it is missing.
- It fills the
-
When creating a LoadBalancer Service resource in Kubernetes, it creates a load balancer in the cloud that routes traffic from outside into the cluster nodes.
For more details about cloud-controller-manager, refer to the Kubernetes documentation.
It consists of a single container:
- dvp-cloud-controller-manager.
-
-
Cloud-data-discoverer: It is responsible for collecting data from the cloud provider’s API and providing it as a
kube-system/d8-cloud-provider-discovery-dataSecret. This secret contains the parameters of a specific cloud used by other components of thecloud-provider-dvpmodule. For example, for DVP, these are parameters such as a list of availability zones, StorageClass resources, etc.It consists of the following containers:
- cloud-data-discoverer: Main container.
- kube-rbac-proxy: Sidecar container providing an RBAC-based authorization proxy for secure access to the cloud-data-discoverer metrics.
-
CSI driver (DVP): It is an implementation of the CSI driver for DVP. To study the
cloud-provider-*CSI driver typical architecture, refer to the corresponding documentation page.CSI driver (DVP) does not support snapshots. For this reason, the
csi-controllerPod does not include the snapshotter (external-snapshotter) sidecar container.
Module interactions
The module interacts with the following components:
-
Kube-apiserver:
- Watches for PersistentVolumeClaim and VolumeAttachment custom resources.
- Reconciles DeckhouseCluster, DeckhouseMachineTemplate, and DeckhouseMachine custom resources.
- Creates the
kube-system/d8-cloud-provider-discovery-dataSecret. - Synchronizes Kubernetes nodes with cloud VMs.
- Watches for LoadBalancer services.
- Authorizes the requests for metrics.
-
DVP cloud:
- Collects cloud parameters.
- Manages virtual machines.
- Gets
ProviderIdand other information about the VMs that are cluster nodes. - Manages load balancers.
- Manages disks.
The following external components interact with the module:
- Prometheus-main: Collects cloud-data-discoverer metrics.
Indirect interactions:
-
The
cloud-provider-dvpmodule providesnode-managerwith following artifacts:- Provider-specific Cluster API custom resource templates to be used by
cloud-provider-dvpto create VMs in the cloud. - The
kube-system/d8-node-manager-cloud-providerSecret, which contains all the necessary settings to connect to the cloud and to create CloudEphemeral nodes. These settings are registered in the provider-specific Cluster API custom resources created based on the templates mentioned above.
- Provider-specific Cluster API custom resource templates to be used by
-
The
cloud-provider-dvpmodule provides Terraform/OpenTofu components for DVP cloud used when building the dhctl executable file for theterraform-managermodule, such as:- Terraform/OpenTofu provider.
- Terraform modules.
-
Layouts: Set of cloud placement schemes, which define how the basic infrastructure is created, how and with which additional characteristics should nodes be created for this placement. For example, for one scheme, nodes may have public IP addresses, but they will not for the other. Each layout should have three modules:
base-infrastructure: Basic infrastructure (for example, creation of networks), can also be empty.master-nodestatic-node